Дискретная математика. Формально-логические системы и языкиАлексей Александрович Набебин, Сергей Михайлович Авдошин -20% +261
💳 Оплатить за товар можно при получении 🇰🇿 Есть бесплатная доставка по Казахстану от 1 дня 🎁 Копите бонусы с каждой покупки Книга содержит основные сведения из формально-логических систем. Это функции алгебры логики (булевы функции), теорема Поста о функциональной полноте, k-значные логики, производные булевых функций, аксиоматические исчисления высказываний, предикатов, секвенций, резолюций и язык программирования. |
ДМК Пресс, Россия, все товары










































































































































































































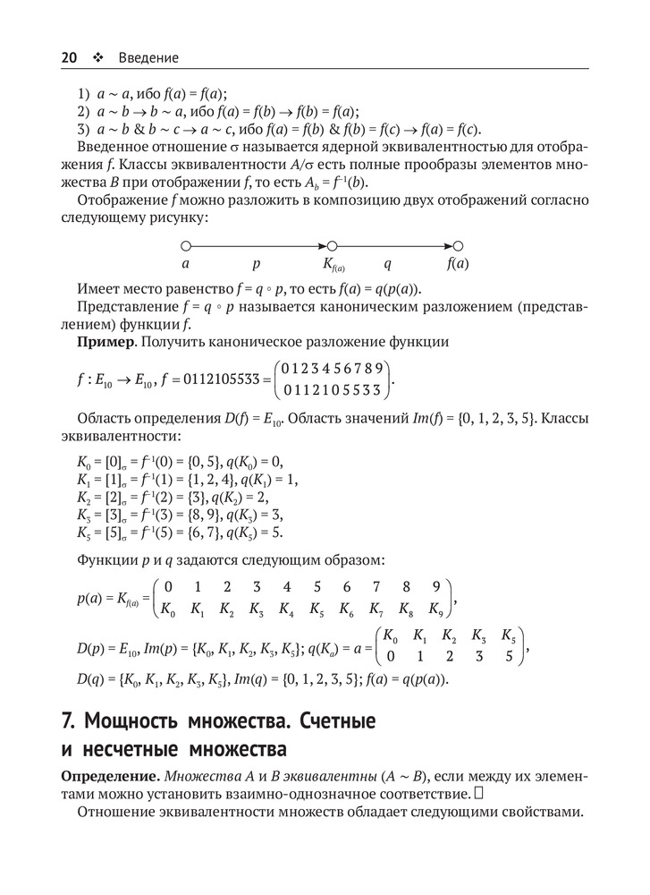
%text%