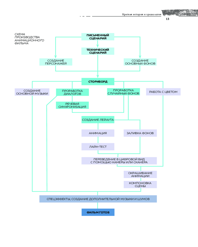
Рисуем анимацию. Полный гид по рисованию+107
💳 Оплатить за товар можно при получении 🇰🇿 Есть бесплатная доставка по Казахстану от 1 дня 🎁 Копите бонусы с каждой покупки Серия: Мастер-класс рисования и живописи (цветная) Кинематограф, телевидение, мультимедийные форматы сайтов, клипы для трансляции в Интернете, — сегодня анимация есть везде, и с каждым годом это присутствие становится все более заметным. В то же время растет число любителей, которые приходят к анимации как к инструменту общения и самовыражения — схожему в этом смысле с любым другим средством художественного творчества. Цель этой книги — познакомить с формулами классической мультипликации будущих профессионалов и любителей анимационного искусства. Эти формулы — первичный источник знаний и для тех, кто мечтает занять свое место в большой киностудии, и для тех, кто планирует создать свою собственную работу методом классической анимации. |
АСТ, Россия, все товары




























































































































































%text%