ФизикаВладимир Матвеевич Гладской, Петр Иванович Самойленко В данный момент этот товар отсутствует в продаже. Возможно, у нас найдется аналогичный или похожий товар здесь. Серия: Полный конспект лекций В пособии сделан акцент на изложении основных идей и методов физической науки, показана роль фундаментальных экспериментов в ее развитии. Даны разъяснения физических явлений, формулировки основополагающих законов и понятий, определения, необходимые для решения практических задач. |
Мир и Образование, Россия, все товары
Книги / Наука / Естественные науки / Физика

























































































































































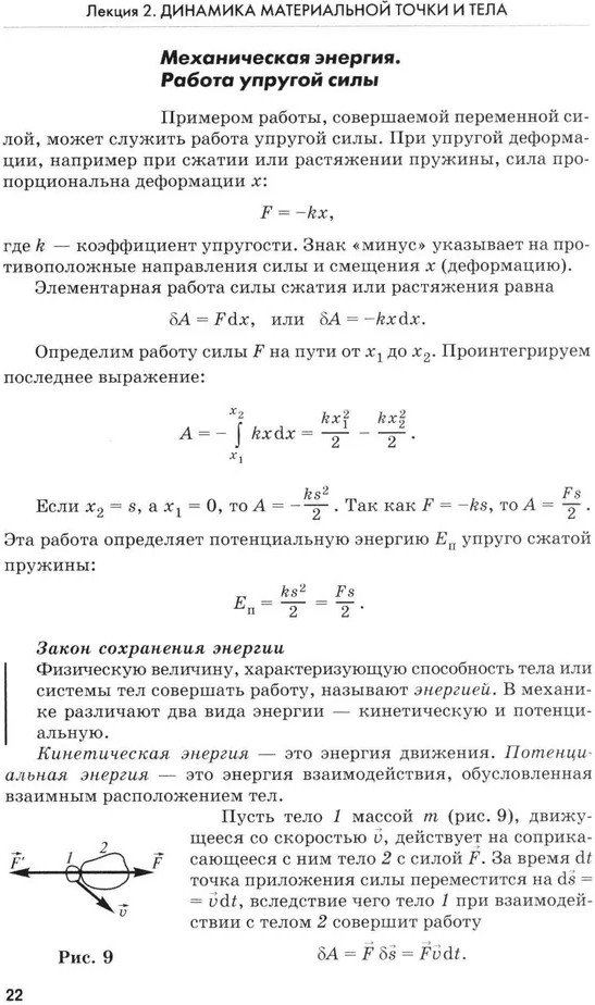
%text%