Лекции по статической физике и кинетической теории газов. Учебное пособиеЕвгений Александрович Дорофеев В данный момент этот товар отсутствует в продаже. Возможно, у нас найдется аналогичный или похожий товар здесь. Даны краткие основы термодинамики. Описан метод ансамблей Гиббса и на его основе изучены свойства идеальных систем, в частности квантовых ферми- и бозе-газов. Изучаются термодинамические свойства черного излучения и твердых тел. Рассматриваются химические реакции и неидеальный классический газ. Помимо тем, составляющих стандартный курс физической кинетики, таких как вывод кинетического уравнения Больцмана, H-теорема, теория Чепмена — Энскога, кинетика бинарной смеси, рассмотрены термострессовая конвекция и светоиндуцированные кинетические явления, а также дано введение в неравновесную термодинамику и в динамику разреженного газа. |
Инфра-Инженерия, Россия, все товары
Книги / Наука / Естественные науки / Физика













































































































































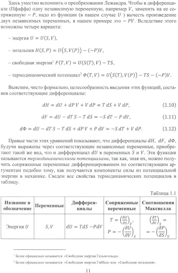
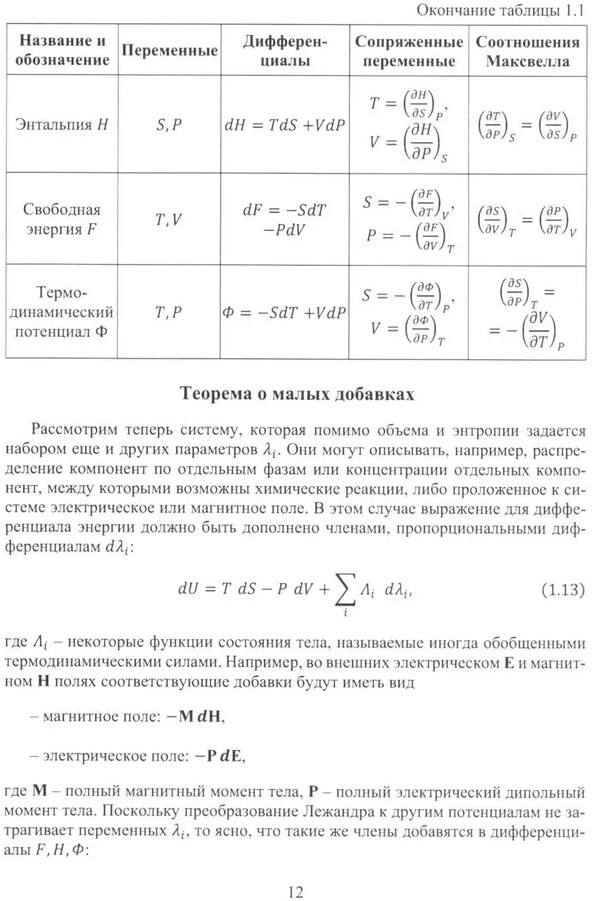
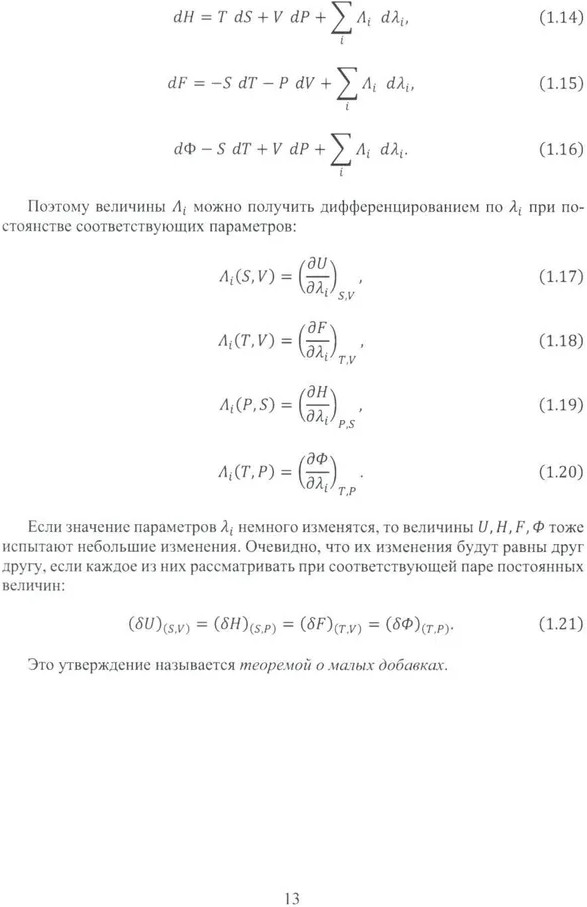
%text%