ЕГЭ 2025. Репетитор. Физика. Эффективная методикаСветлана Борисовна Бобошина, Ольга Ильинична Громцева В данный момент этот товар отсутствует в продаже. Возможно, у нас найдется аналогичный или похожий товар здесь. Серия: ЕГЭ. Репетитор Предлагаемое пособие предназначено для подготовки к Единому государственному экзамену по физике. Книга содержит необходимый теоретический и практический материал, соответствующий обязательным образовательным стандартам. В первой главе приводятся все основные понятия, физические законы и формулы из школьного курса физики. Вторая глава содержит 20 вариантов реальных тестов ЕГЭ по физике. Третья глава — сборник заданий, подобранных по уровням сложности к каждой теме. Ко всем тестам и заданиям имеются ответы. Пособие адресовано в первую очередь ученикам выпускного класса, но также будет крайне полезно преподавателям и репетиторам для подготовки учащихся к успешной сдаче ЕГЭ по физике. |
Экзамен, Россия, все товары

























































































































































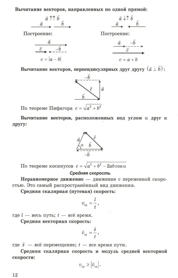
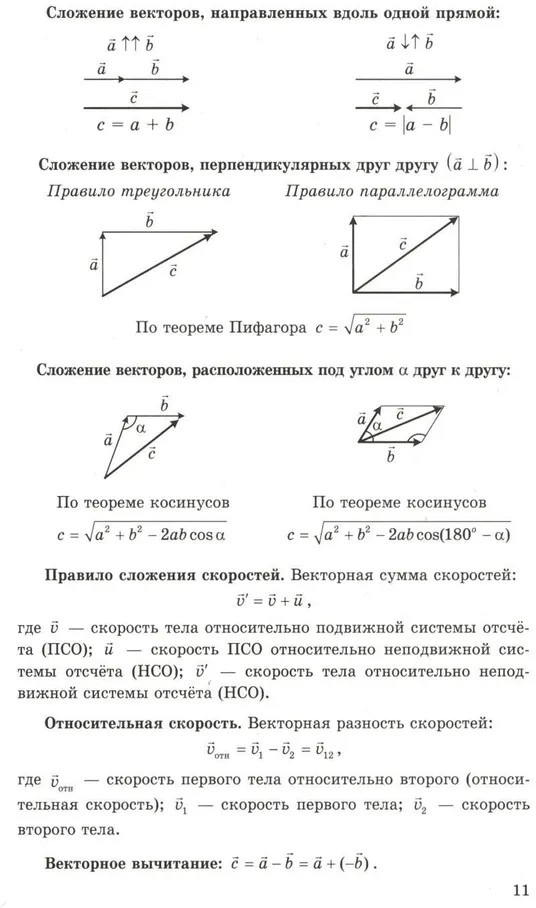
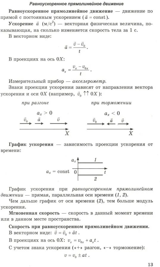
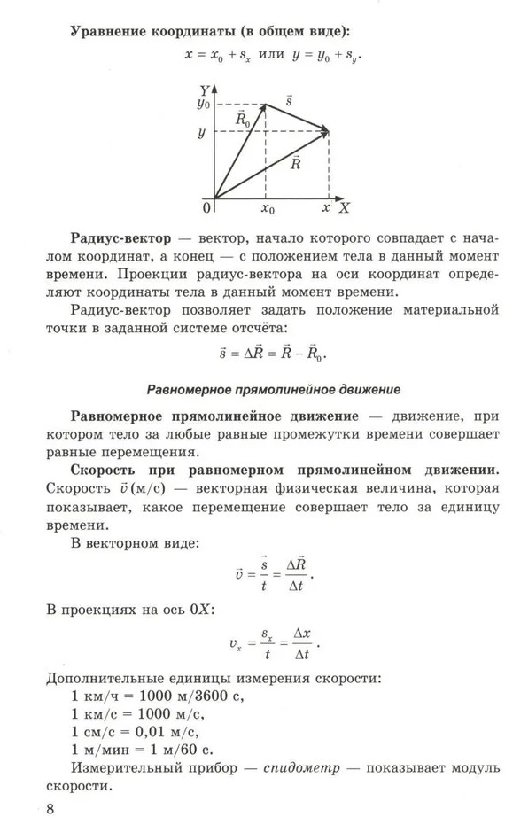
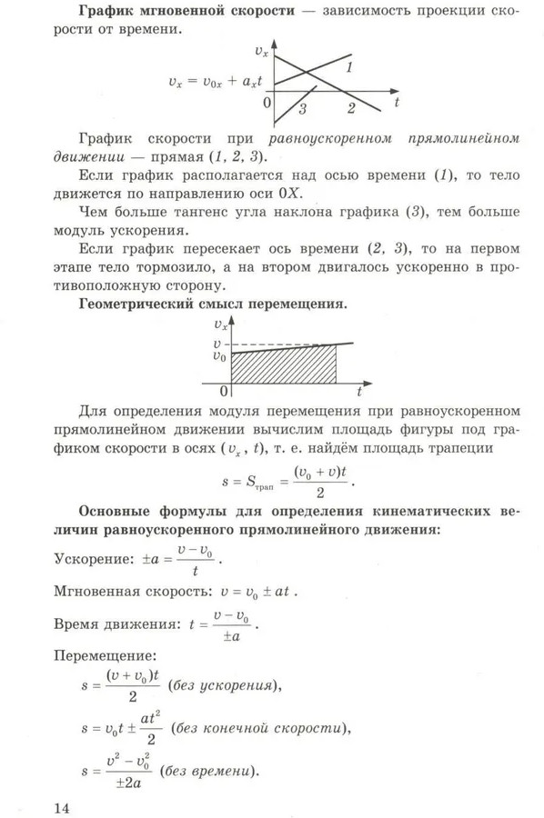
%text%