Введение в эконометрику. Книга 1В данный момент этот товар отсутствует в продаже. Возможно, у нас найдется аналогичный или похожий товар здесь. Книга представляет собой первую часть комплекта учебных пособий под общим названием «Введение в эконометрику». Данные пособия рассчитаны на студентов бакалавриата экономических факультетов университетов. Также они могут быть использованы в магистратуре при повторении бакалаврского курса. Особенностью книг является подача теории через разбор достаточного количества примеров разной сложности. Книга предназначена для изучения и повторения следующих разделов, необходимых при изучении эконометрики: |
ЛЕНАНД, Россия, все товары















































































































































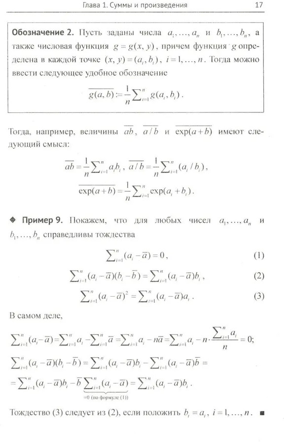
%text%