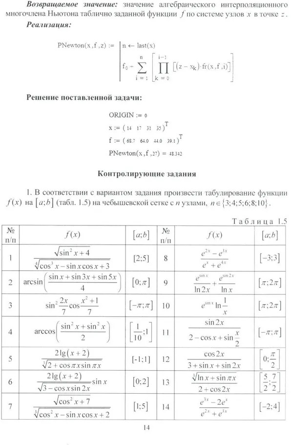
Численные методы в задачах в нефтегазовой отраслиЛидия Марковна Юсупова, Клара Фаткуллиновна Габдрахманова В данный момент этот товар отсутствует в продаже. Возможно, у нас найдется аналогичный или похожий товар здесь. Предлагаются основные численные методы решения задач линейной и нелинейной алгебры, приближения функций, обыкновенных дифференциальных уравнений и уравнений в частных производных с использованием программного пакета MathCad. Приведены примеры вычислительных задач, используемых в нефтегазовых расчетах. Содержатся методические указания для постановки и выполнения лабораторных и самостоятельных работ студентов. Для магистрантов и студентов высших учебных заведений нефтегазового профиля. |
Детальная информация
Издательство
Бумага
офсетная
Тип издания
учебное пособие
Язык
русский
Переплет
твердый переплет
Дата выхода
2024
ISBN
978-5-9729-2040-2
Количество страниц
128
Код товара
3987910
Издательство
Инфра-Инженерия, Россия, все товары
Авторы
Авторы
Разделы товара

























































































































































%text%