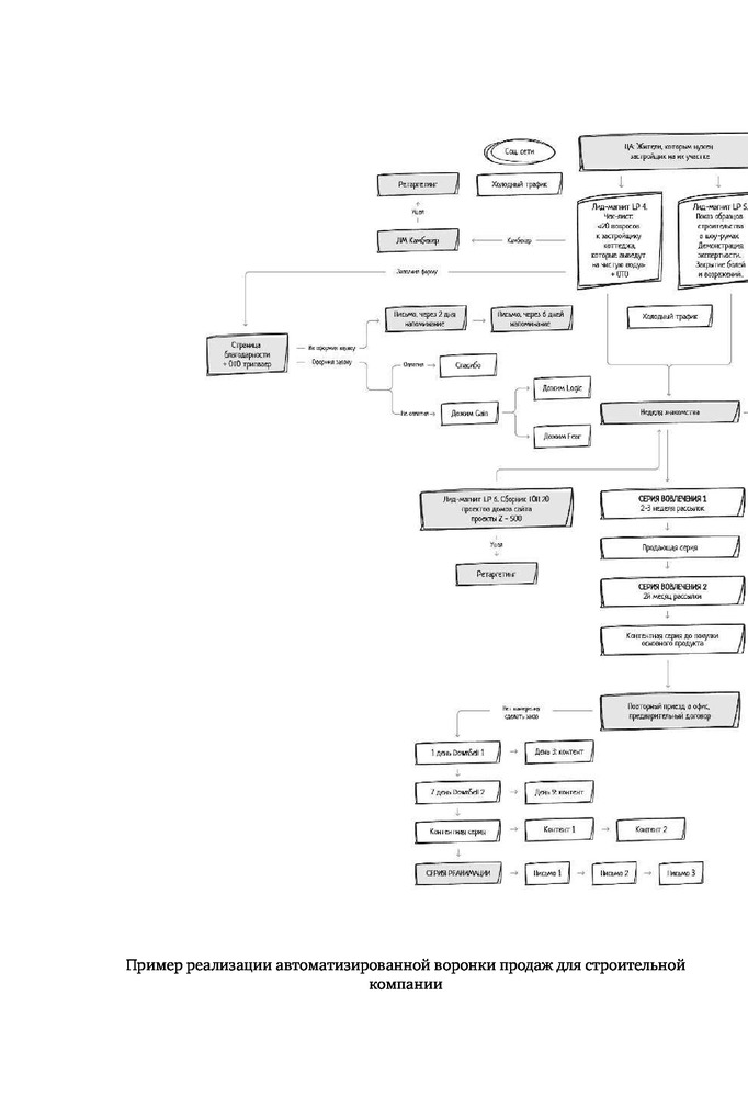
20 самых эффективных инструментов онлайн-продажВ данный момент этот товар отсутствует в продаже. Возможно, у нас найдется аналогичный или похожий товар здесь. Серия: Бизнес Молодость Новая книга Марии Солодар, известного блогера, интернет-маркетолога № 1, посвящена современным эффективным инструментам онлайн-продаж. Это пошаговое руководство: как работают эти инструменты, где и с какой целью. Мария дает наглядные примеры и инструкции по их созданию и внедрению, чтобы итогом прочтения книги стали готовые наработки, генерирующие прибыль. Вы научитесь запускать продукты в интернете и автоматизировать их продажи, работе с блогерами, в мессенджерах, узнаёте проверенные и новые, ещё не используемые на рынке механики вовлечения клиентов. |
Детальная информация
Издательство
Бумага
офсетная
Язык
русский
Переплет
твердый переплет
Дата выхода
2020
ISBN
978-5-04-107298-8
Количество страниц
256
Код товара
1678997
Издательство
Эксмо, Россия, все товары
Авторы
Мария Александровна Солодар, все товары
| Мария Солодар - успешный интернет-маркетолог, писательница, путешественница, интернет-издатель. |
Разделы товара


























































































































































