Перенос энергии и массы. Учебное пособиеВ данный момент этот товар отсутствует в продаже. Возможно, у нас найдется аналогичный или похожий товар здесь. Изложены способы переноса теплоты теплопроводностью, конвекцией, радиацией, теплопередача через плоские, цилиндрические, однослойные и многослойные стенки. Кратко рассмотрена теория подобия процессов и способы их моделирования. Описан перенос энергии и массы при конденсации паров и кипении жидкостей. Для студентов, изучающих курсы «Тепломассообмен», «Теплоносители и их свойства», «Производство и передача тепловой энергии». |
Детальная информация
Издательство
Бумага
офсетная
Язык
русский
Переплет
твердый переплет
Дата выхода
2024
ISBN
978-5-9729-2008-2
Количество страниц
168
Код товара
3533178
Издательство
Инфра-Инженерия, Россия, все товары
Авторы
Разделы товара






















































































































































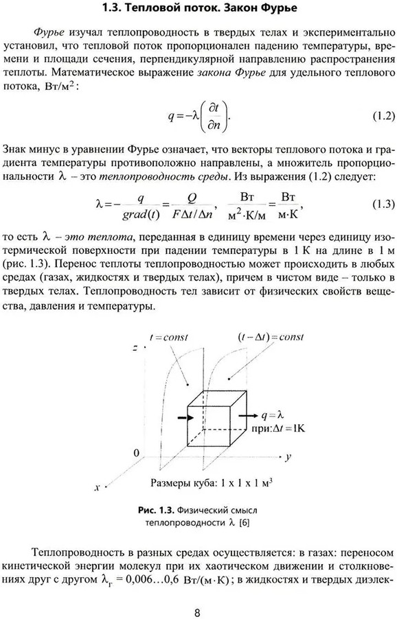
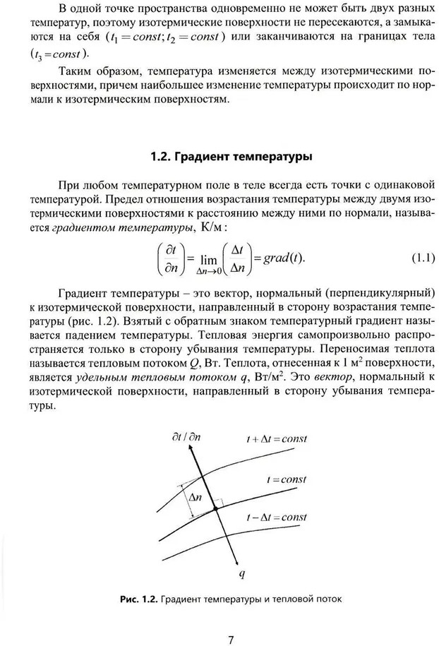
%text%