Справочное пособие по высшей математике. Том 5. Часть 3. Дифференциальные уравнения в примерах и задачахГоловач Григорий Петрович, Боярчук Алексей Климентьевич В данный момент этот товар отсутствует в продаже. Возможно, у нас найдется аналогичный или похожий товар здесь. Серия: АнтиДемидович Предлагаемое читателю «Справочное пособие по высшей математике» охватывает почти все разделы высшей математики. В пятом томе «Дифференциальные уравнения в примерах и задачах» наряду с необходимыми теоретическими сведениями содержится более 750 детально разобранных примеров, в том числе повышенной сложности. Читателю также предлагается свыше 300 упражнений с ответами для самоконтроля. Среди вопросов, нестандартных для такого рода пособий, следует отметить примеры по теории продолжимости решения задачи Коши, нелинейным уравнениям в частных производных первого порядка, некоторым численным методам решения дифференциальных уравнений. |
ЛЕНАНД, Россия, все товары
Головач Григорий Петрович, все товары
Боярчук Алексей Климентьевич, все товары























































































































































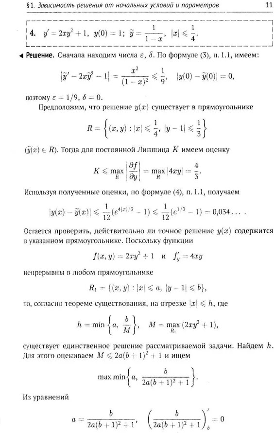
%text%