Методы интегрального и интегрально-статистического анализаВ данный момент этот товар отсутствует в продаже. Возможно, у нас найдется аналогичный или похожий товар здесь. Рассмотрены основные классы интегральных уравнений. Основное внимание уделено интегральному уравнению Фредгольма второго рода. Рассмотрен принцип сжатых отображений, общие интегральные преобразования. Дан анализ интегральных моделей линейных непрерывных систем управления и нелинейных непрерывных динамических систем. Приведён разработанный автором метод прямого статистического анализа интегральных моделей линейных непрерывных динамических систем. Для студентов и аспирантов при изучении дисциплины «Случайные процессы в динамических системах». |
Детальная информация
Издательство
Бумага
офсетная
Язык
русский
Переплет
твердый переплет
Дата выхода
2025
ISBN
978-5-9729-2003-7
Количество страниц
160
Код товара
4793180
Издательство
Инфра-Инженерия, Россия, все товары
Авторы
Разделы товара























































































































































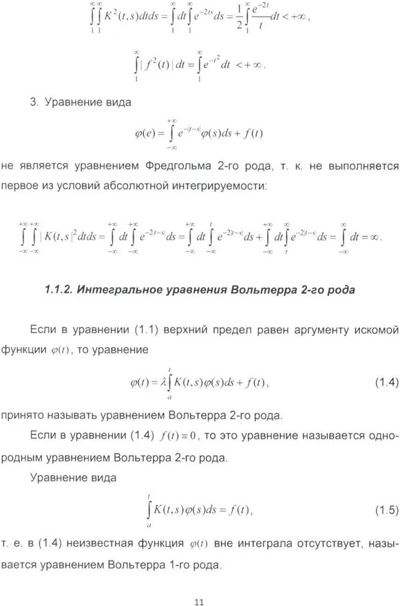
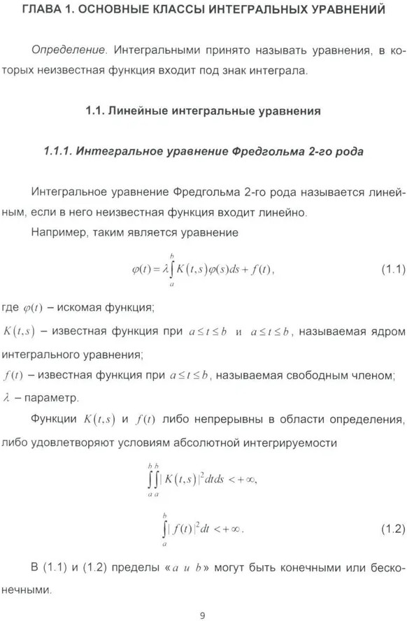
%text%