Сборник задач по дифференциальным уравнениямВ данный момент этот товар отсутствует в продаже. Возможно, у нас найдется аналогичный или похожий товар здесь. Серия: Классический учебник МГУ Предлагаемая читателю книга содержит материалы для упражнений по курсу дифференциальных уравнений для университетов и технических вузов с усложненной математической программой. Помимо задач, составленных автором или взятых из известных задачников, и методов их решения, в книгу включены задачи, предлагавшиеся на письменных экзаменах на механико-математическом факультете МГУ имени М.В.Ломоносова. Настоящее издание является хорошим дополнением к известному учебнику А.Ф.Филиппова «Введение в теорию дифференциальных уравнений» (М., URSS), но может быть использовано в качестве самостоятельного учебного пособия как студентами-математиками, так и специалистами в разных областях естественных наук, применяющими математику в своей работе. |
ЛЕНАНД, Россия, все товары
















































































































































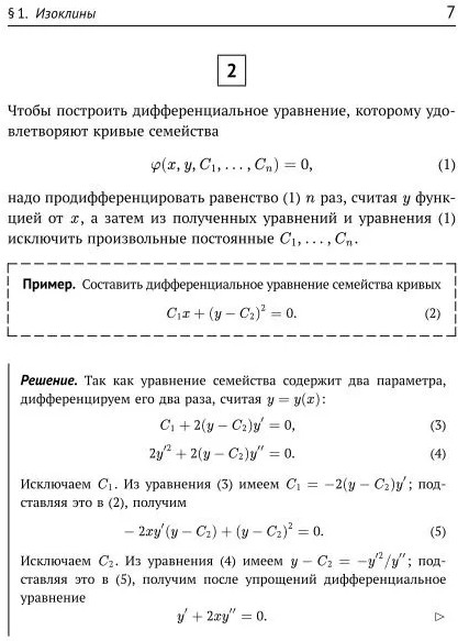
%text%