Символьное программирование и моделирование в примерах и задачах
Серия: Учебное пособие Предложены инструменты символьного программирования и моделирования. Приемы и примеры символьного программирования, рассмотренные в данном исследовании, призваны превратить для студентов и научных работников порой несвязанный набор формул и доказательств в своеобразный математический конструктор, в своеобразную игру с обычными и гибридными формулами для решения поставленных задач с привлечением компьютера для вычислений и визуализации результатов. Эта книга не учебник, не монография, а своеобразная математическая проза со своей графикой, возникшая в данном случае из недр математического анализа. Книга может быть полезной для школьников последних классов, студентов, научных работников, и, особенно для программистов, пренебрегающих высшей математикой. |
Де'Либри, Россия, все товары



























































































































































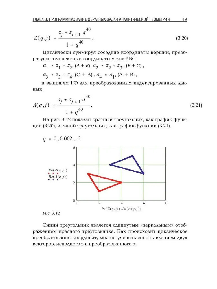
%text%